中咨視界
李欣玨 曹玫 | 五年規劃(計劃)文本中重大工程的歷史回顧
| |||||
| |||||
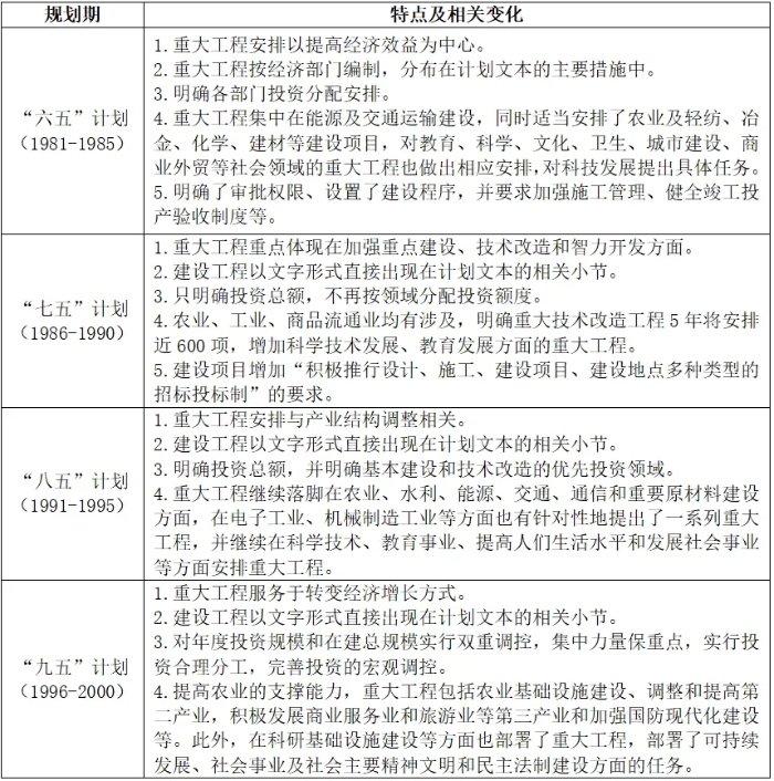
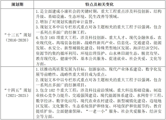
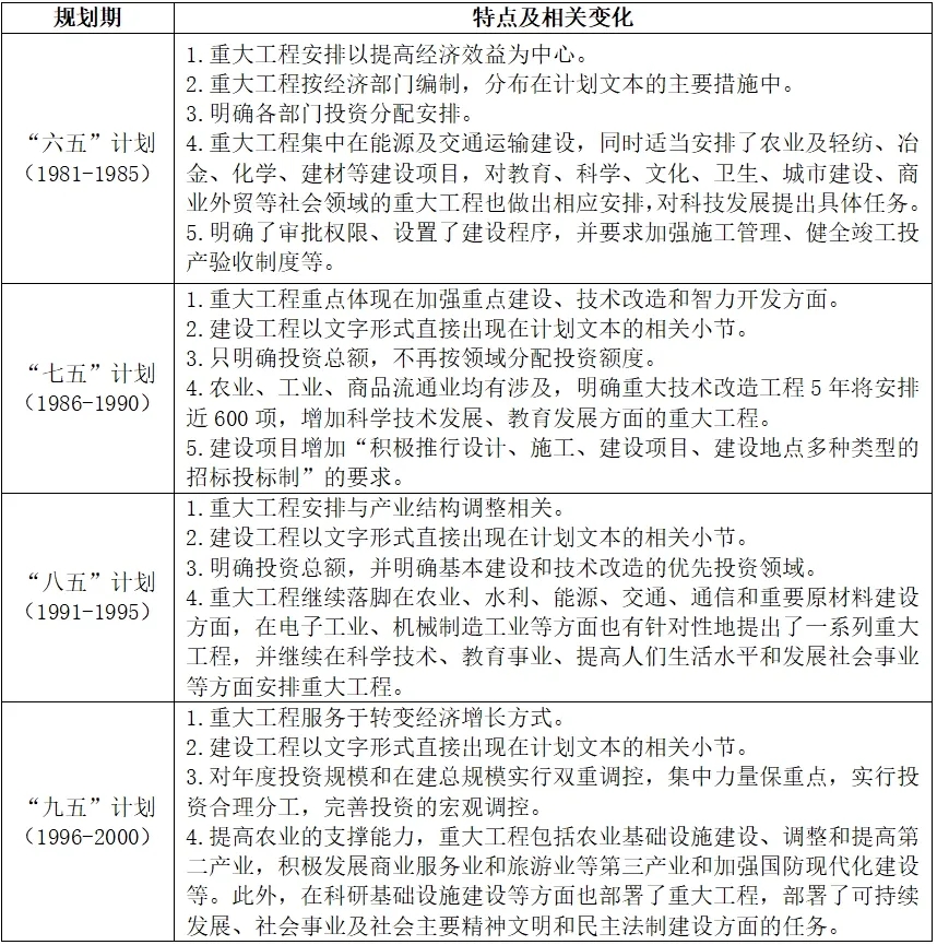
五年規劃(計劃)文本中重大工程的歷史回顧 李欣玨 曹玫 習近平總書記指出,編制和實施國民經濟和社會發展五年規劃,是我們黨治國理政的重要方式。重大工程作為五年規劃(計劃)中的核心內容,承載著實現國家戰略目標的重要使命,也是衡量和體現國家綜合實力和發展水平的重要標志。新中國成立以來,我國共編制和實施了14個五年規劃(計劃)。從“一五”計劃到“十四五”規劃,每一個五年規劃(計劃),國家都要確定百余項重大工程項目作為帶動經濟社會發展的火車頭。14個五年規劃(計劃)確定的約兩千項重大工程項目,記錄著七十余年非凡成就背后的艱辛和輝煌。以五年規劃(計劃)為引領,以重大工程項目為牽引,我國經濟社會發展取得了全方位、開創性歷史成就,發生了深層次、根本性歷史變革,為建設社會主義現代化國家奠定了堅實基礎。即將迎來的“十五五”時期是我國承上啟下的重要時期,是2035年基本實現社會主義現代化的關鍵階段,也是七大深化改革任務的完成期,更是應對復雜安全威脅的高危期,在“十五五”規劃中接續謀劃一批計長遠、促發展、利民生的重大工程項目意義重大。 作為國內規模最大的綜合性工程咨詢機構和中央政府在投資建設領域的重要咨詢單位,自1982年成立以來,中國國際工程咨詢有限公司承擔了我國幾乎所有重大工程項目的咨詢評估任務,深切感受到重大工程項目在現代化強國建設中發揮的重要作用。本文從歷史維度出發,從計劃經濟時期、計劃經濟體制向社會主義市場經濟體制轉軌時期、社會主義市場經濟體制基本建立時期、社會主義市場經濟體制完善時期等四個階段,對歷次五年規劃(計劃)文本中重大工程的特點及變化進行系統回顧。 一、計劃經濟體制時期(“一五”至“五五”) 有計劃地發展國民經濟,是新中國成立后的既定方針。為迅速恢復國民經濟并推進工業化進程,借鑒前蘇聯經驗,我國從1953年開始實施第一個五年計劃。“一五”計劃的基本任務是集中主要力量進行以前蘇聯幫助中國設計的156個建設單位為中心的、由限額以上的694個建設單位組成的工業建設,建立我國社會主義工業化的初步基礎。這一時期,重大工程項目主要集中在工業領域,項目涵蓋鋼鐵、煤炭、電力、機械、化工等多個行業。在第一屆全國人民代表大會第二次會議審議通過的《關于發展國民經濟的第一個五年計劃的報告》中,各領域重大工程以文字形式體現,一般出現在措施、要求、布局、任務等小節,包括建設或改建長春第一汽車廠、鞍山鋼鐵聯合企業、沈陽第一機床廠等生產性企業,以及建設武漢長江大橋、青藏鐵路、康藏公路等大型單體項目等。此外,還在計劃中明確了各行業領域的投資額度分配和生產性單位的產能目標,計劃性特點較為突出。此后,一大批舊中國沒有的基礎工業部門開始逐步建立,第一批國產汽車出廠、第一架國產飛機試飛、第一座原子反應堆投入運轉。第一個五年計劃的實施奠定了新中國的工業化基礎。 表1 “一五”計劃中的156個重點項目 注:作者根據《第一個五年計劃(1953—1957)》等公開資料整理。 隨后,“二五”至“五五”計劃時期,國家相關部門未正式印發計劃文本。在此期間,雖受到“大躍進”“文化大革命”等政治運動的干擾和影響,國家仍集中力量推進了一批重大工程項目,如“兩彈一星”、南京長江大橋、成昆鐵路、劉家峽水電站和大慶油田等,這些項目在科技創新、基礎設施建設等方面取得了顯著成就。“一五”到“五五”,僅用5個五年計劃的時間,我國基本形成了獨立的、比較完整的工業體系和國民經濟體系,為開展社會主義建設積累了經驗。 二、計劃經濟體制向社會主義市場經濟體制轉軌時期(“六五”至“九五”) 改革開放后,我國逐步從計劃經濟體制向社會主義市場經濟體制轉軌。這一階段的五年計劃在繼續強調經濟發展的同時,開始注重社會事業的協調發展,表明在發展戰略上,從片面追求工業特別是重工業產值產量的增長,開始轉向以提高經濟效益為中心,注重農輕重協調發展,注重經濟、科技、教育、文化、社會的全面發展。計劃名稱也從“國民經濟發展五年計劃”更名為“國民經濟和社會發展五年計劃”。重大工程項目不再局限于工業領域,相應擴展到農業、交通、能源、科技、教育等多個領域。 表2 “六五”至“九五”計劃中的重大工程特點 注:作者根據《建國以來國民經濟和社會發展五年計劃重要文件匯編》等公開資料整理。 “六五”時期國家的主要任務是繼續貫徹執行1979年黨中央提出的“調整、改革、整頓、提高”八字方針。隨著全黨全國工作重心的轉移,“六五”計劃的重大工程安排也以提高經濟效益為中心。從體現形式看,重大工程按經濟部門編制,分布在計劃文本的主要措施中;從涉及領域看,主要集中在能源和交通運輸建設領域,同時適當安排了農業及輕紡、冶金、化學、建材等建設項目,對教育、科學、文化、衛生、城市建設、商業外貿等社會領域的重大工程也做出相應安排,提出科技發展具體任務;從實施管理看,要求編制統一的固定資產投資計劃,明確審批建設等制度程序。 “七五”時期國家的主要任務是進一步為經濟體制改革創造良好的經濟環境和社會環境,“七五”計劃的重大工程體現在加強重點建設、技術改造和智力開發方面。從體現形式變化看,各領域建設工程以文字形式直接出現在相關小節;從涉及領域看,重大工程在農業、工業、商品流通業均有涉及;從投資管理看,只明確投資總額,不再按領域分配投資額度;從實施管理看,增加“積極推行設計、施工、建設項目、建設地點多種類型的招投標制”要求。 “八五”時期國家的主要任務是進一步解決過去遺留下來的阻礙經濟發展的各種問題,取得實現財政經濟狀況根本好轉的決定性勝利,這一時期重大工程安排的類型與產業結構調整相關。各領域建設工程仍以文字形式直接出現在相關小節,與任務措施和政策保障等內容相融合;從涉及領域看,重大工程繼續落腳在農業、水利、能源、交通、通信和重要原材料建設方面,在電子工業、機械制造工業等方面也有針對性地明確了一系列重大工程,并開始重視社會主義精神文明建設,提出中國國際廣播中心和對外發射臺等文化建設類重大工程;從投資管理看,明確投資總額及基本建設和技術改造的優先投資領域。 “九五”時期國家的主要任務是全面完成現代化建設的第二步戰略部署,這一時期的重大工程服務于轉變經濟增長方式。重大工程涉及領域包括夯實農業基礎設施建設,繼續加強能源、交通、郵電通信、原材料等基礎設施和基礎工業,振興機械、電子、石油、汽車、建筑等支柱產業,調整提高輕紡工業;積極發展商業服務業、旅游業等第三產業,做好重要商品儲備庫、糧食流通通道等設施建設,搞好旅游景區開發和配套設施建設,加強國防現代化建設。此外,在科研基礎設施建設等方面也部署了重大工程,部署了可持續發展、社會事業及社會主要精神文明和民主法制建設方面的任務。從投資管理看,只明確投資總額,對年度投資規模和在建總規模實行雙重調控。同時,改革投融資方式,將建設項目劃分為競爭性、基礎性和公益性三類,實行建設項目法人責任制和資本金制度,培育投資市場體系。 三、社會主義市場經濟體制基本建立時期(“十五”至“十二五”) 進入新世紀以來,我國社會主義市場經濟體制基本建立并不斷完善。這一階段的五年規劃(計劃)更加注重科學發展和可持續發展理念的貫徹落實,經歷了從“計劃”改為“規劃”的歷史性變化。規劃(計劃)中的重大工程項目在繼續推動經濟發展的同時,更加注重環境保護、科技創新和社會民生改善等方面。同時,在規劃實施方面的監督管理機制和制度建設更加完善。 表3 “十五”至“十二五”規劃(計劃)中的重大工程特點 注:作者根據《建國以來國民經濟和社會發展五年計劃重要文件匯編》《中華人民共和國國民經濟和社會發展第十二個五年規劃綱要》等公開資料整理。 “十五”期間,我國加入世界貿易組織后,外向型經濟迅猛發展,這一時期的主要任務是國民經濟保持較快發展速度,經濟結構戰略性調整取得明顯成效,經濟增長質量和效益顯著提高。“十五”計劃中的重大工程項目更多地關注于提升國際競爭力和自主創新能力。從領域看,重大工程主要分布在農業和農村基礎設施建設、工業改組改造、高技術產業和信息產業等方面,同時,在加強生態建設、保護和治理環境、拓寬消費領域、衛生、體育和文化建設等方面也都有部署,將之前的商品流通領域擴大至整個服務業,不再對投資額有明確要求;值得一提的是,在計劃文本中還專設“規劃實施”篇章,為重大工程和各項工作任務落實推進提供制度保障。 “十一五”期間經濟社會發展和改革開放的主要任務是建設社會主義新農村、推進經濟結構調整和經濟增長方式轉變、促進區域協調發展、增強自主創新能力和加快科技教育發展、深化體制改革和提高對外開放水平、加強和諧社會建設等。“五年計劃”更名為“五年規劃”,定位為闡明國家戰略意圖,明確工作重點。在規劃中,首次以專欄形式重點對各領域相關的重大工程予以強調,包含一系列點多面廣的打捆工程;從領域看,包括新農村建設、高技術產業、裝備制造業、交通基礎設施、節能、循環經濟、生態保護、環境治理、重大科技專項與重大科技基礎設施、教育發展、公共服務、公共文化建設等12方面;從工程形式看,包括重點工程、試點工程、重大專項及任務,并提出部分限制開發區域功能定位及發展方向;在規劃實施方面,首次引入中期評估機制。與此同時,與規劃實施配套的相關機制逐步建立,國務院印發《關于落實<中華人民共和國國民經濟和社會發展第十一個五年規劃綱要>主要目標和任務工作分工的通知》,落實《綱要》確定的重大工程項目責任分工,進一步提出工作要求。在《國家發展改革委關于開展“十一五”規劃<綱要>中期評估工作的通知》中明確,評估重點包括重大工程取得的成效、問題及原因等。 “十二五”時期是全面建設小康社會的關鍵時期,是深化改革開放、加快轉變經濟發展方式的攻堅時期。“十二五”規劃中,重大工程仍以專欄形式體現,更加重視生態環保和民生改善,具體包括新農村建設、制造業發展、戰略性新興產業創新、能源建設、交通建設、節能、循環經濟、環境治理、生態保護和修復、水利和防災減災、科技創新、教育發展、重大人才、基本公共服務、醫療衛生、改善民生、城鄉社區服務、文化事業、粵港澳合作等19方面;從投資管理看,要求發揮投資對擴大內需的重要作用,明確界定政府投資范圍,規范國有企業投資行為,鼓勵擴大民間投資;此外,規劃首次提出,建立重大工程項目建設和重大政策制定的社會穩定風險評估機制。 四、社會主義市場經濟體制完善時期(“十三五”至“十四五”) 黨的十八大以來,我國取得了改革開放和社會主義現代化建設的歷史性成就,黨和國家事業全面開創新局面,中國特色社會主義進入新時代。我國陸續制定了“十三五”和“十四五”規劃綱要,并在“十四五”規劃時明確2035年遠景目標,進一步強調五年規劃的戰略性和長期性。這一階段,五年規劃中的重大工程進一步圍繞國家重大戰略需求,著力攻破關鍵核心技術,搶占事關長遠和全局的戰略制高點,助力實現跨越式發展。 表4 “十三五”“十四五”規劃中的重大工程特點 注:作者根據《中華人民共和國國民經濟和社會發展第十三個五年規劃綱要》《中華人民共和國國民經濟和社會發展第十四個五年規劃和2035年遠景目標綱要》等公開資料整理。 “十三五”期間,面對國內外復雜多變的形勢和挑戰,國家提出創新、協調、綠色、開放、共享的新發展理念,同時也肩負著決勝全面建成小康社會的重要歷史任務。這一時期五年規劃中圍繞五大發展理念布局了一系列重大工程項目,為全面建成小康社會提供了有力支撐。除延續以專欄形式對重大工程予以強調外,規劃中首次明確了165項重大工程,進一步體現了重大工程的重要性;從涉及領域看,重大工程重點涉及科技創新、結構升級、基礎設施、生態環境、民生改善等領域;從監督管理看,增加了對規劃實施的審計監督;從工程形式看,包括重大建設項目、重大行動、重大計劃及重大改革等經濟社會發展的方方面面。 “十四五”期間的主要任務是在經濟發展、改革開放、社會文明、生態文明、民生福祉、國家治理等各個方面取得新進展和新成就。重大工程以推動高質量發展為目標,創新驅動、現代產業體系建設、數字化發展等前瞻性、戰略性重大項目成為重點。規劃專欄中明確了102個重大工程,含一系列點多面廣的打捆項目和任務;從內涵看,102項重大工程中既有事關經濟社會高質量發展的關鍵性重大攻關項目、世界級水平標志性工程等“國家大事”,也有聚焦民生冷暖的“關鍵小事”等系列重要民生項目;從領域看,涉及科技、制造、交通、能源、水利、數字經濟、農業、城鎮化、邊境發展、文化、生態、環保、教育、健康、社會服務及經濟安全等各個方面;同時,進一步突出發展規劃的統領作用,提出各級各類規劃要與五年規劃在重大工程等方面協調一致,地方規劃要加強對重大工程項目的貫徹落實。此外,在政策協同保障方面,“十四五”規劃提出中央財政性資金優先投向規劃確定的重大任務和重大工程項目。 五、小結 用五年規劃引領經濟社會發展,是我們黨治國理政的一個重要方式。從一窮二白發展成為世界第二大經濟體,五年規劃(計劃)成為了一個個量度中國特色社會主義現代化步伐的里程碑,忠實地記錄著實現中華民族偉大復興夢想的實踐進程。作為五年規劃(計劃)的重要支撐,重大工程項目的謀劃與確定始終緊緊跟隨中國式現代化發展的腳步,與國家重大戰略、重大規劃、重大政策緊密銜接,支撐作用顯著、影響意義深遠,同時也因其所處的歷史階段和經濟社會發展任務的不同,具有以下特點: 一是重大工程均與各時期的戰略目標緊密結合,體現時代特點。“一五”到“五五”時期,我國以實現工業化為發展目標,五年計劃中的工程主要聚焦于發展重工業;“六五”到“九五”時期,我國社會主要矛盾轉變為人民日益增長的物質文化需要同落后的社會生產之間的矛盾,工程安排重在解放和發展生產力;“十五”到“十二五”時期,如何科學發展成為當時面臨的主要問題,重大工程范圍進一步轉向節能、循環經濟、環境治理等生態環保領域,以及公共服務、醫療衛生等民生改善領域;“十三五”之后,我國社會主要矛盾轉化為人民日益增長的美好生活需要和不平衡不充分的發展之間的矛盾,人工智能、數字化應用、文化繁榮發展、生態保護、全民健康、一老一小服務、社會關愛服務等促進經濟社會高質量發展的相關領域成為重大工程的核心。 二是重大工程與規劃綱要融為一體,是綱要文本落實的有力支撐。重大工程在五年規劃(計劃)中的體現形式不斷發生變化,從一開始嵌入在規劃(計劃)文本中,到單獨形成分領域的專欄,進一步強調重大工程的重要性。規劃綱要中明確的重大工程是落實歷年五中全會要求、推動規劃綱要落地實施的重要支撐,也是規劃中最具操作性的內容。這些重大工程項目的實施,將會為相關領域指明發展方向、提供發展動力、突破發展關鍵技術,成為撬動各方力量的關鍵點。與此同時,規劃綱要也明確了實施好這些項目的政策支撐和要素保障,著力推動重大工程的實施。 三是工程形式由單體項目轉變為單體項目、打捆工程、重大工作推進等多種形式并存。“一五”計劃以蘇聯援建的156個項目作為重點,工程單體相對較小,規模也較小。“十一五”之后出現了一系列點多面廣的打捆工程,每個打捆工程又可拆分成多個單體項目。“十三五”“十四五”時期,“重大工程”概念在五年規劃中明確提出,既包括以形成固定資產為主要目標的“硬”性單項項目和打捆工程,也包括以推動政策實施為主要目標的“軟”性重點任務。以“十三五”規劃為例,“十三五”規劃165項工程項目細分770個子項任務后,其中打捆工程86項,占比11.17%;單體項目160項,占比20.78%;重大工作推進524項,占比68.05%。“十四五”規劃延續了“十三五”的方式,同時包括了單體項目、打捆工程和重大工作推進工程。 四是工程領域從經濟建設為主拓展到多領域綜合性項目。隨著國家發展階段的不斷演進和社會經濟環境的深刻變化,五年規劃(計劃)從單一的經濟計劃,發展為經濟社會發展規劃,再到宏觀戰略層面“五位一體”總體布局的發展規劃,規劃(計劃)中的重大工程也相應也經歷了從單一經濟建設項目拓展到多領域綜合性項目的轉變。計劃經濟體制下的五年計劃主要關注于工業建設和經濟發展指標的完成;而進入改革開放新時期后,隨著社會主義市場經濟體制的建立和完善以及社會事業的全面發展需求日益凸顯,五年規劃開始注重經濟與社會、城市與農村、人與自然等多方面的協調發展。重大工程項目作為規劃實施的重要載體也隨之發生了相應變化:從單純的經濟建設項目擴展到涵蓋經濟、社會、文化、生態等多個領域的綜合發展項目。同時,因這些重大工程項目往往涉及多個領域和部門之間的協調配合和資源共享,通常承載著實現國家長遠戰略目標和提升國際競爭力的重要使命,其系統性和戰略性也在不斷提升。 五是重大工程管理和實施的要求不斷提高,需可落地、可監測、見真效。“五五”計劃前,五年計劃僅明確工程內容,并未對執行和落實提出相關要求。從“六五”計劃開始,要求編制統一的固定資產投資計劃,還進一步明確了審批權限、設置了建設程序,并要求加強施工管理、健全竣工投產驗收制度等。“七五”計劃增加了“積極推行設計、施工、建設項目、建設地點多種類型的招標投標制”的要求;“九五”計劃增加了對建設項目資金要求,“十五”計劃起,增加專門篇章保障規劃實施;“十一五”規劃進一步要求加強對規劃實施的跟蹤分析;后續“十三五”規劃中又增加了對規劃實施的審計監督要求,目前已經建立起了監測報告制度,對列入國家發展規劃的重大項目做到件件有人認領、事事跟蹤考核。 注:文中圖片來源于網絡,版權歸原作者所有。 | |||||
相關鏈接
- 王程 夏榮立 石誠 | 我國農村...2024-10-18
- 鄧林玉 | 改善建設項目咨詢產品...2024-10-16
- 霍正元 齊景麗 詹宇鵬 | 我國...2024-10-08
- 茍護生 | 拓寬多元化投融資渠道...2024-09-26
- 施麗宣 李澤華 黃偉 | 北京市...2024-09-25



